Hochgeschwindigkeits-Packet-Radio --
ein Linktransceiver für das 3cm Band
Martin Liebeck, DL2ZBN@DB0GV, Helfmannstr. 16, 64293 Darmstadt
Zusammenfassung
Es wird ein Linktransceiver für Duplexbetrieb vorgestellt, der Datenübertragung mit Baudraten bis 1MBit/s im 3cm-Band ermöglicht. Es werden Gunnplexer mit 10mW Ausgangsleistung verwendet. Das Transceiverkonzept ist nur für kurze Linkstrecken geeignet. Die maximal überbrückbare Entfernung bei Sicht mit freier Fresnelzone und 60cm Spiegeln auf beiden Seiten beträgt 15km.
1 Motivation
Der Digipeater DB0FLX soll die Innenstadt von Darmstadt mit einem 13cm
Einstieg versorgen. Um diesen Digipeater mit dem PR-Netz zu verbinden,
ist ein Link zu DB0DAR am Rande von Darmstadt geplant. Die Entfernung der beiden Digipeater beträgt 3km. Es besteht freie Sicht.
2 Anforderungen
Der 13cm-Einstieg bei DB0FLX wird eine Datenrate um 500kBit/s verwenden. Die Datenrate des Links soll daher bei 1MBit/s liegen, um diesen Einstieg sicher versorgen zu können. Setzt man FSK als Modulationsart voraus, wird hierfür eine Bandbreite von ca. 2MHz benötigt.
3 Lösungsmöglichkeiten
3.1 Welches Band?
Die Koordinierung sieht im 13cm Band 500kHz und im 6cm Band 1MHz Kanalbreite vor. Erst im 3cm Band stehen zwei 100MHz breite Bandsegmente mit 250MHz Duplexabstand zur Verfügung, die mit 10MHz Bandbreite koordiniert sind. Hier bestehen also sogar noch Bandbreite-Reserven für eine spätere Erhöhung der Datenrate. Denn auch wenn heute Linkstrecken mit 1MBit/s deutlich überdimensioniert erscheinen, werden sie mit Sicherheit in wenigen Jahren zu langsam sein.
3.2 Transceiverkonzept
Zwischen DB0AAA und DB0PRT ist die meines Wissenes z.Z. einzige 3cm Linkstrecke in DL in Betrieb. Dort werden laut [1] Astra-Billiganlagen als Empfänger eingesetzt. Diese haben normalerweise eine ZF-Bandbreite von 27MHz. Durch Einsatz dieses Konzeptes würden also gleich 3 der 10 vorhandenen 10MHz-Kanäle im Rhein-Main-Gebiet belegt. Dies ist für eine Linkstrecke mit ca. 1MBit/s wohl kaum zu vertreten. Es muß also eine andere Lösung gefunden werden.
Die geplante Strecke soll Vollduplex arbeiten. DF9IC hat in [2] eine Duplexweiche für 10GHz Linkstrecken vorgestellt. Ihre Herstellung erfordert jedoch einige aufwendige mechanische Arbeiten. Eine Möglichkeit eine Vollduplexstrecke ohne Duplexer aufzubauen wurde in [3] vorgestellt: ein Durchblasemischer-Transceiver mit NF-seitiger Kompensation der Sendermodulation im Empfangszweig. Die Erfahrungen hiermit waren so gut, daß dieses Konzept auch hier zum Einsatz kommen soll.
3.3 Frequenzaufbereitung
Durch das Durchblasemischerkonzept ist man auf eine ZF von 250MHz, dem Duplexabstand, festgelegt. Für die Hf-Komponenten bieten sich 3 unterschiedliche Möglichkeiten an:
-
Klassische Frequenzaufbereitung mit PLL-stabilisiertem VCO
Ein VCO bei z.B. 2,5GHz mit Frequenzvervierfachung und anschließendem Durchblasemischer. Ein ähnliches Konzept wurde in [4] für 6cm vorgestellt. Bei 2,5GHz sind von vielen Herstellern PLL-IC zu sehr attraktiven Preisen erhältlich. (z.B. Siemens SDA6102 für unter 5DM). Auch Fertig-VCOs, die die Nachbausicherheit erhöhen, sind z.B. von Z-Comm und Mini-Circuits für diesen Frequenzbereich erhältlich.
-
Mit dielektrischem Resonator stabilisierter VCO auf der Endfrequenz
Ein solcher Oszillator ist nach [5] mit einem Hub von 17 MHz modulierbar -- weit mehr als nötig. In [6] wird ein Empfänger mit einem Schottky-Dioden-Mischer mit einem dielektrisch stabilisierten Oszillator beschrieben. Eine Kombination aus beiden würde sich gut eignen. Zumal die Frequenzstabilität von dielektrisch stabilisierten Oszillatoren nach [7] mit 3MHz über einen Temperaturbereich von -20 bis 60°C den Einsatz einer Temperaturstabilisierung nicht erforderlich macht.
-
3cm Gunn-Oszillator und Mischerdiode
Dieses Konzept besticht einzig durch seine Einfachheit. Bewegungsmelder mit Gunn-Oszillatoren tauchen immer wieder zu guten Preisen auf Flohmärkten auf und viele sind im 3cm-Amateurband brauchbar. Bei ihrem Einsatz entfällt ein Großteil der mechanischen Arbeit. Das Konzept hat aber einen entscheidenden Nachteil: die schlechte Temperaturstabilität. Eigene Messungen haben eine Frequenzdrift von rund 300kHz pro K ergeben. Eine Temperaturstabilisierung ist daher unumgänglich.
In der Zusammenfassung ist es bereits vorweggenommen: ich habe mich für eine Version mit Gunn-Oszillatoren entschieden. Ausschlaggebend war letztlich, daß sich in meiner Bastelkiste vier Gunn-Oszillatoren aus Bewegungsmeldern fanden. Sollte es später einmal eine Außeneinheit mit DRO oder langsamer PLL und Vervielfacher geben, läßt sich die hier vorgestellte ZF-Baugruppe auch dafür einsetzen.
4 Realisation
Abbildung 1 zeigt die Zerlegung in die ZF-Baugruppe und die Außeneinheit. Die ZF-Baugruppe ist in einem Weißblechgehäuse von 74 x 111 x 35mm untergebracht. Das Gehäuse der Außeneinheit hängt von den Abmessungen des verwendeten Gunn-Oszillators ab.
Abbildung 1: Blockschaltbild Gesamtkonzept
4.1 ZF-Baugruppe
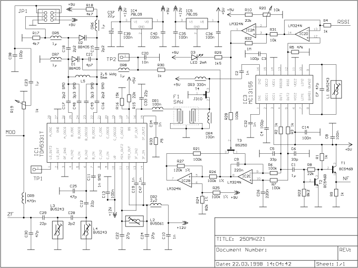
Die ZF-Baugruppe (Inneneinheit) beinhaltet den eigentlichen ZF-Teil sowie eine AFC-Schaltung. Es handelt sich um einen 250MHz-RX mit einer (zweiten) ZF bei 110,59MHz.
Das Eingangsfilter um L3 und L4 unterdrückt die Spiegelfrequenz. Dem Filter schließt sich ein TDA5331T von Philips an. Dieses IC beinhaltet einen VCO, einen Mischer und einen SAW-Filter-Treiber. Es ist sehr großsignalfest. Mischer und SAW-Treiber zusammen haben eine Verstärkung von 40dB. Die Großsignalfestigkeit ist hier nicht unbedingt nötig, doch wurde das IC bereits in [8] mit gutem Erfolg eingesetzt und wurde daher für dieses Projekt übernommen. Die VCO-Frequenz kann durch die AFC über die Varicap D1 zwischen 340 und 380MHz eingestellt werden. Über die Varicap D2 wird der VCO gegenphasig zum Sendeoszillator moduliert, so daß die Modulation auf der letzten ZF gerade aufgehoben wird.
Als nächstes im Signalweg folgt das SAW-Filter B4535 von Siemens. Es hat eine Mittenfrequenz von 100,59MHz und eine 3dB-Bandbreite von 1,7MHz. Das Filter ist damit für 1MBit/s FSK eingentlich ein wenig zu schmal. Als Filter für DECT-Anwendungen wird es jedoch hunderttausendfach eingebaut und ist daher entsprechend preiswert erhältlich. Die von mir verwendeten Filter hat mir Wolf-Henning Rech, DF9IC, freundlicherweise zur Verfügung gestellt. Er hat noch einige Dutzend davon und hat sich bereit erklärt, einige davon in kleinen Stückzahlen abzugeben.
Abbildung 2: Blockschaltbild ZF-Baugruppe
Die Anpassung des SAW-Filters an die Eingangsimpedanz des ZF-ICs übernimmt ein J310 in Gateschaltung. Das ZF-IC, ein MC13155 von Motorola, beinhaltet eine 35dB Verstärkerstufe, einen RSSI (Received signal strength indicator - ein Ausgang für eine logarithmische Feldstärkeanzeig) -Ausgang und als Besonderheit einen symmetrischem Diskriminator, der eine temperaturstabile AFC-Schaltung ermöglicht.
Die AFC-Schaltung besteht hauptsächlich aus einem I-Regler um IC2C. Der Eingang des I-Reglers ist mit den Ausgängen des symmetrischen Diskriminators des MC13155 verbunden. Der Ausgang des Reglers steuert über die Varicap D1 die Frequenz des VCO im TDA5331. Die Eigenfrequenz der geschlossenen Regelkreises liegt bei 35Hz. Die ZF ist daher bis hinab zu 38400Bit/s noch verwendbar, ohne daß für die Übertragung notwendige Frequenzen vom I-Regler ausgeregelt werden.
Eine solche AFC hat einen maximalen Fangbereich in der Größe der halben ZF-Bandbreite, also nur +-850kHz. Liegt die Empfangsfrequenz außerhalb des Durchlaßbereichs des ZF-Filters ist das symmetrische Ausgangssignal des Diskriminators undefiniert und der I-Regler arbeitet nicht.
Der I-Regler wird daher in Anlehnung an [9] um einen Schmitt-Trigger (IC2B) und einen Analogschalter (T3) erweitert. Der Analogschalter wird mit einem DCD-Signal gesteuert. Ist die RSSI-Spannung kleiner als die mit R20 eingestellte Spannung, so schaltet T3 durch und der Ausgang des Schmitt-Triggers wird auf den Eingang des I-Reglers geschaltet. Der Regler arbeitet nun als Integrator. Sein Ausgang ist mit dem Eingang des Schmitt-Triggers verbunden. Somit ergibt sich am Ausgang des Integrators eine Dreieckschwingung. Mit der im Schaltbild angegebenen Dimensionierung ergibt sich ein Fangbereich von +-20MHz.
Abbildung 3: Schaltbild ZF-Baugruppe
Die am Diskriminator-IC abgreifbare NF-Spannung hat eine Amplitude von nur 200mVss. Dies erscheint mir etwas wenig für die Übertragung per Kabel zu einem Modem. Die Verstärkerstufe um T2 hebt daher die Amplitude auf 1Vss an. Abschließend folgt mit T1 noch ein Emitterfolger. Er kann im benötigten Frequenzbereich Kapazitäten bis zu 500pF treiben. Der Durchführungskondensator für die RX-NF sollte daher nicht größer als 100pF sein und die Anschlußleitung zum Modem sollte möglichst kurz gewählt werden.
4.1.1 Aufbau
Die Platine besteht aus doppelseitig kaschiertem 1,5mm
Epoxid-Basismaterial. Die Oberseite bildet eine fast durchgängige
Massefläche. Wird keine durchkontaktierte Platine verwendet, müssen
nach Masse führende Bauteile grundsätzlich auch auf der Masseseite
verlötet werden. Weitere Durchkontaktierungen sind jedoch nicht nötig.
Für die Spule L5 werden zweieinhalb Windungen 1mm Silberdraht um einen
5mm Dorn (z.B. Schaft eines 5mm Bohrers) gewickelt. Der Einbau der
SMD-ICs im SO-Gehäuse erfordert ein wenig Geschick und erfolgt am
besten mit einem möglichst heißen Lötkolben mit feiner Spitze und
geeignetem Lötzinn (je dünner desto besser). IC2 kann gesockelt werden.
4.1.2 Abgleich
An TP1 steht die Frequenz des VCO gepuffert zur Verfügung. Hier einen Zähler anschließen und an TP2 eine Gleichspannung von 4V anlegen. Nun die Frequenz des VCO durch Verändern der Spule L5 auf 360,59MHz einstellen. Gleichspannung wieder abklemmen.
An den ZF-Eingang ein 250MHz Testsignal mit ca. -50dBm anlegen. L1 so abgleichen, daß an TP2 4V anliegen. L1 ist hierbei fast ganz herausgedreht. Anließend L2 auf maximale RSSI-Spannung abgleichen. Wer einen Wobbelgenerator hat, sollte jetzt L3 und L4 auf einen Durchlaßbereich von 250 +-20MHz abgleichen. Es genügt aber auch L3 auf ein Maximum bei 235MHz und L4 auf ein Maximum bei 265MHz abzustimmen. Hierbei ist L3 fast ganz heraus und L4 fast ganz hineingedreht.
Jetzt wird die HF-Baugruppe angeschlossen. Es sollte sich ein deutlicher Anstieg der RSSI-Spannung ergeben. Anschließend wird R20 so eingestellt, daß die Led D3 gerade noch leutet. An der fertig aufgebauten Strecke wird R20 dann so abgeglichen, daß D3 gerade aus und damit DCD aktiv ist.
Bei JP1 werden immer 2 Jumper gesteckt. Sendet der eigene Sender im Unterband (10,000-10,100GHz) werden die Pins 1 und 3 sowie 4 und 6 mit einander verbunden; sendet der eigene Sender im Oberband (10,250-10,350GHz) die Pins 3 und 5 sowie 2 und 4.
Nun folgt der Abgleich der eigentlichen Kompensationsschaltung. Dieser wird am besten an der betriebsfertigen und auf Betriebstemperatur eingeschwungenen Strecke durchgeführt. Das eigene Modem wird auf Dauer-NF gejumpert und ein Oszi am NF-Ausgang der ZF angeschlossen. Mit dem Poti R19 kann jetzt auf minimales Singal am Empfängerausgang abgeglichen werden. Steht kein Oszi zur Verfügung, kann auch das Verlöschen der DCD-LED des Modems als Kriterium dienen.
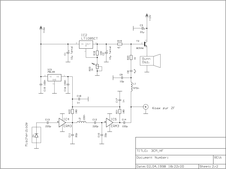
4.2 HF-Baugruppe
Die HF-Baugruppe teilt sich in zwei Bereiche auf: dem ZF-Vorverstärker und der Ansteuerschaltung des Gunn-Oszillators. Der Vorverstärker verwendet zwei ERA3 und erreicht damit eine Verstärkung von ca. 40dB. Zwischen den beiden ERA3 befindet sich ein Tiefpaß mit einer Grenzfrequenz von 300MHz.
Der LT1085CT ist ein Low-Drop Spannungsregler mit einer einstellbaren Ausgangsspannung. Er übernimmt die Gleichspannungsversorgung des Gunn-Oszillators. Die Modulationsspannung wird über den Spannungsteiler R20/R19 an die Basis des Emitterfolgers T2 angekoppelt. Mit dem im Schaltbild angegebenen Teilerverhältnis ergibt sich bei dem von mir verwendeten Gunn-Oszillator der amerikanischen Firma Solfan eine geeignete Modulationssteilheit. Bei anderen Oszillatoren muß dieser Teiler evtl. angepaßt werden. Der Emitterfolger treibt dann direkt das Gunn-Element. Ansteuerschaltungen mit am Masseanschluß modulierten Spannungsreglern, wie in [9] und [10] vorgestellt habe ich getestet; jedoch ergaben sich bereits ab ca. 600kHz Phasenverschiebungen eine Dämpfung des Amplitudenverlaufs. Wie hiermit, wie in [10] vorgeschlagen, ein Videobild mit über 5MHz Bandbreite übertragen werden soll, ist mit schleierhaft.
Abbildung 4: Schaltbild HF-Baugruppe
4.2.1 Aufbau
Bei meinem Testaufbau sind HF-Baugruppe und Temperaturregelung auf einer gemeinsamen Platine untergebracht. Diese hat an den passenden Stellen Bohrungen für die Verbindung zu Gunn-Element und Mischerdiode, und diese werden direkt mit der Platine verschraubt. Das ist natürlich nur bei dem von mir verwendeten Oszillator der Firma Solfan möglich. Hier muß sich u.U. jeder selbst die passende Platine für die vorhandenen Oszillatoren anfertigen.
4.2.2 Abgleich
Mit R23 wird die Gleichspannung für die Gunn-Diode eingestellt. Die Höhe der erforderlichen Geichspannung ist von der Gunn-Diode abhängig und liegt meist zwischen 7 und 9V. Die von mir verwendeten Oszillatoren brachten allerdings erst bei 10V die größte Ausgangsleistung.
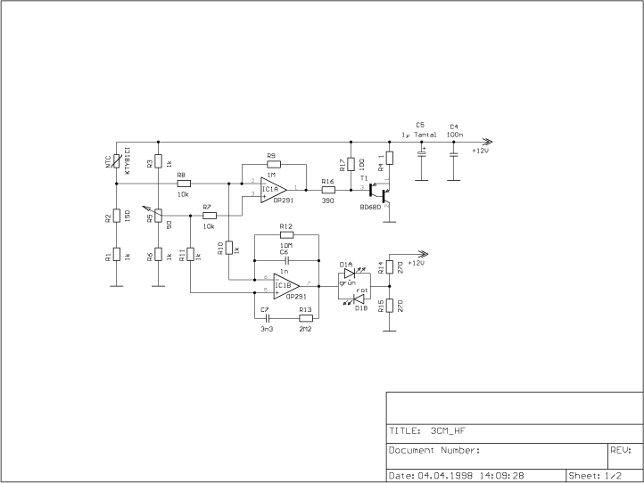
4.3 Temperaturregelung
Mit Peltier-Elementen ist eine Temperaturstabilisierung auch auf Temperaturen unterhalb der Umgebungstemperatur möglich, da sie heizen und kühlen können. Peltier-Elemente sind aber recht teuer und aus Kostengründen habe ich mich auf eine Heizung beschränkt. Nach [11] fällt die Ausgangsleistung von Gunn-Oszillatoren oberhalb von 40°C rasch ab. Andererseite sind Umgebungtemperaturen oberhalb von 35°C in DL selten. Die Temperaturregelung sollte daher auf eine Temperatur zwischen 35 und 40°C eingestellt werden. Eine Temperatur von 40°C bietet hierbei mehr Reserve für heiße Sommertage, wandelt aber übers Jahr deutlich mehr Energie in Wärme um. Eine Temperaturstabilität von +-1K, entsprechend einer Frequenzdrift von +-300kHz, halte ich bei einer Kanalbandbreite von 2MHz für angemessen.
Abbildung 5: Schaltbild Temperaturregelung
Der Regeler um IC1A ist als reiner P-Regler ausgeführt um unbedingte Stabilität unabhängig von der Regelstrecke zu erreichen. Die Verstärkung ist auf 100 eingestellt. Die sich hierdurch ergebende bleibende Regelabweichung stört bei der Anwendung nicht. Als Temperaturfühler wird ein NTC in einer Brückenschaltung verwendet. Dies ergibt eine gute Entkopplung zur Versorgungsspannung.
Das Heizelement ist ein BD680, ein PNP-Darlington-Transistor. Mit R4 wird der Strom durch den Transistor auf maximal 1A begrenzt. Die maximale Heizleistung beträgt demnach ca. 10W.
IC1B dient lediglich zur Ansteuerung der Duo-LED D1. Hat der Regler die Meßbrücke ausgeregelt, so schwingt IC1B mit einer Frequenz von ca. 10Hz und die LED D1 zeigt mit einem gelblichen Flimmern an, daß die Solltemperatur erreicht ist. Ist die Meßbrücke um mehr als 0.5mV verstimmt (entspricht ca. 0,8K), so hört der Multivibrator auf zu schwingen und die LED D1 leuchtet grün oder rot; je nachdem, ob die Isttemperatur unter- oder oberhalb der Solltemperatur liegt. Hiermit erhält man eine einfache, aber sehr genaue Anzeige, ob die Solltemperatur erreicht ist.
4.3.1 Aufbau
Der Kühlflansch des BD680 ist intern mit dem Kollektor verbunden. Da der Kollektor in der Schaltung auf Massepotential liegt, kann der BD680 direkt auf das Gehäuse des Gunn-Oszillators aufgeschraubt werden. Der NTC sollte im Abstand von 5-10mm vom Heiztransistor am Gehäuse des Gunn-Oszillators befestigt werden. Wählt man den Abstand größer, wird die Totzeit für den Regler zu groß. Wählt man ihn kleiner, mißt man eher die Temperatur des Heiztransistors als die des Gehäuses.
Der mechanische Aufbau der Außeneinheit ist stark vom verwendeten Gunn-Oszillator abhängig. Wie auch immer er aussieht, man sollte auf eine möglichst gute thermische Entkopplung zwischen Gunn-Oszillator und Umgebung achten. Ein wenig mehr Isolation an dieser Stelle spart eine Menge Heizkosten.
4.3.2 Abgleich
Mit dem Poti R5 wird die Solltemperatur eingestellt. Es hat einen Einstellbereich von 32-43°C. Eine genaue Temperaturmessung kann z.B. mit einem thermisch gut an den Gunn-Oszillator angekoppelten Fieberthermometer erfolgen.
5 Das Gesamtsystem
Wünschenswert wäre es, die Außeneinheit über ein einziges Koaxialkabel versorgen zu können. Dies ist jedoch wegen der erforderlichen Temperaturregelung und der dafür nötigen Heizleistung nicht möglich. ZF- und NF-Signale werden über ein gemeinsames Koaxialkabel übertragen. Zusätzlich ist ein weiteres Kabel für die 13,8V-Spannungsversorgung der Außeneinheit nötig.
Die Länge des Koaxialkabels ist für eine gute Funktion der Kompensationsschaltung auf ca. 15m begrenzt. Werden hier größere Kabellängen benötigt, so muß eine entsprechende Zeitverzögerung zwischen dem Modulationseingang der ZF-Baugruppe und dem Poti R10 eingefügt werden. Die Zeitverzögerung dort muß doppelt so groß sein, wie die sich aus dem Koaxialkabel zwischen ZF- und HF-Baugruppe ergebende Verzögerung.
Zur Komplettierung des Systems fehlen noch passende Modems und hinreichend schnelle Kanalrechner. Leider können meines Wissens von allen zur Zeit verbreiteten Systemen nur 3NET auf TNC3S und SuperVozelj mit dem zugehörigen Rechnersystem Datenraten um 1MBit/s verarbeiten. Ein für diese Übertragungsgeschwindigkeit passendes Modem wird an anderer Stelle in diesem Skriptum vorgestellt.
6 Kritik und Ausblick
Zur Skriptabgabe war nur ein Prototyp fertig aufgebaut und durchgemessen. Die Erfahrung zeigt, daß es daher mit Sicherheit noch kleinere Änderungen geben wird.
Es ist geplant im nächsten Adacom-Heft im Juni '98 eine komplette Bauanleitung zu veröffentlichen. Bausätze wird es jedoch vorraussichtlich nicht geben.
Dieser Skriptbeitrag ist als erster Schritt in Richtung zu höheren Datenraten zu sehen. Die Umstellung auf ein DRO-Frontend und vermutlich auch auf höhere Bandbreiten wird folgen. Die Bandbreite der jetzigen Schaltung wird hauptsächlich durch F1 in der ZF-Baugruppe festgelegt. Hier könnte ich mir später z.B. ein Fernseh-ZF-Filter mit ca. 7MHz Bandbreite vorstellen.
Abschließend bedanke ich mich bei Wolf-Henning Rech, DF9IC, und Alexander Kurpiers, DL8AAU, für die vielen Anregungen und Tips.
Anhang
A Literatur
[1] Martens, J. (DF5TY):
High-speed PR-Interlink auf 10GHz. Skriptum 42. Weinheimer UKW-Tagung, S. 15.1-15.4, 1997.
[2] Rech, W.-H. (DF9IC):
Duplexweiche für 10GHz. ADACOM Magazin 9, S. 32-36, 1996.
[3] Liebeck, M. (DL2ZBN); Kurpiers, A. (DL8AAU):
Duplex mit dem 6cm-GigaTRX 1S. ADACOM Magazin 9, S. 9-14, 1996
[4] Rech, W.-H. (DF9IC):
6cm: die SHF-Außeneinheit. ADACOM Magazin 8, S. 33-54, 1995.
[5] Roussel, D. (F6IWF):
Ein 10GHz-FM-ATV-Sender mit dielektrischem Resonator. UKW-Berichte, Heft 3, S. 152-162, 1992.
[6] Jirmann, J. (DB1NV); Krug, F. (DJ3RV):
Der dielektrische Resonator. UKW-Berichte, Heft 3, S. 162-169, 1983.
[7] Lohninger, G.: 10GHz Dielectric Resonator Oscillator (DRO). Dubus, Heft 1, S. 53-56, 1995.
[8] Liebeck, M. (DL2ZBN); Kurpiers, A. (DL8AAU):
Hochgeschwindigkeits-Packet-Radio -- ein Transceiverkonzept für das 70cm-Band. Skriptum 13. Internationale Packet-Radio Tagung, S. 35-45, 1997.
[9] Elmore, G. (N6GN); Rowett, K. (N6RCE):
A 2-Mbit/s Microwave Data Link. The ARRL Handbook for Radio Amateurs, S. 32.49-32.56, 1992.
[10] Humphreys, R. (G4WTV):
Video modulator for a Gunn oscillator. RSGB Microwave Handbook, Volume 3, S. 18.66, 1992.
[11] Dontenwille, M.:
Stability of the Gunn-Oscillator SGX07. Dubus VHF UHF SHF Technik 2, S. 122, 1984.
Diese Seite wurde erstellt von DL2ZBN am 08. April 1999
Letzte Änderung: 08. April 1999